金管會出手洗錢防治!6家虛幣公司 共遭罰702萬
2025/11/17 22:33 東森新聞
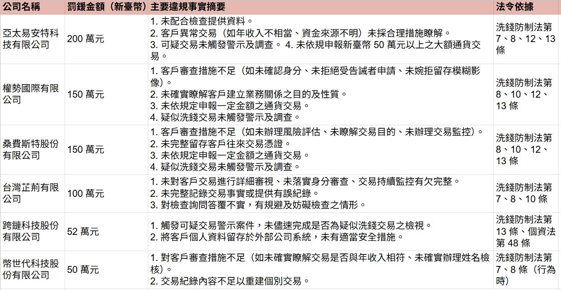
金融監督管理委員會(金管會)對於虛擬資產交易市場的監管再次展現鐵腕決心。金管會今(17)日公告對6家虛擬資產相關業者祭出重罰,遭裁罰金額從50萬元至200萬元不等。
★延伸閱讀★注意!普發一萬17日開放ATM提領 4情況恐領不到
金管會是在114年5月間對這6家公司進行防制洗錢及打擊資恐作業專案檢查時,發現多項重大缺失。其中,處分金額最高的是亞太易安特科技有限公司,因未配合檢查提供資料、未對客戶異常交易採合理措施瞭解、可疑交易未觸發警示及未依規申報新臺幣50萬元以上之大額通貨交易等情事,遭處以新臺幣200萬元罰鍰。

金管會對這6家公司進行防制洗錢及打擊資恐作業專案檢查時,發現多項重大缺失。(圖/東森新聞)
另外,權勢國際有限公司及桑費斯特股份有限公司皆因客戶審查措施不足、未依規申報一定金額通貨交易,以及疑似洗錢交易未啟動調查等缺失,各被裁處新臺幣150萬元罰鍰。
多家公司被查出客戶購買虛擬資產的金額與其填寫的年收入顯不相當,甚至交易資金來源不明,卻未採取合理措施瞭解。部分客戶的交易已符合公司內部的可疑交易態樣,卻未觸發警示或未進行調查與申報。
權勢公司甚至被發現未依規定拒絕對受裁處告誡者的申請,或未確實瞭解客戶建立業務關係的目的及性質。台灣芷荊公司則有未完整記錄交易事實,或提供不實、事後補做之交易確認書,有規避及妨礙檢查之情形,顯示其內部控管形同虛設。
跨鏈科技股份有限公司除了有可疑交易未儘速完成檢視外,還被發現將客戶個人資料留存於外部公司系統,卻未有適當的安全措施,同時違反了洗錢防制法及行為時的個人資料保護法規定,遭處52萬元罰鍰。
本次金管會的大規模裁罰,對虛擬資產業者發出了嚴重的警示,要求業者必須嚴格遵守洗錢防制法規,強化內部控制,以維護金融市場的秩序與安全。
【往下看更多】
►川普簽字了! 白宮宣布:「台灣保證實施法」正式生效
►上線第1天就爆量! LINE Pay Mone道歉了 56萬戶搶到3年0手續費
►台灣最貴? GeForce NOW收費遭批暴利 輝達、台灣大回應了
【熱門排行榜】
►宜蘭「這地方」10坪地賣2億! 在地人全嚇傻 專家曝背後秘辛
►上線第1天就爆量! LINE Pay Mone道歉了 56萬戶搶到3年0手續費
►鼓勵平日國旅! 觀光署推1200元「生日住宿金」














